移至網頁之主要內容區位置
::: 臺北市立建成國民中學

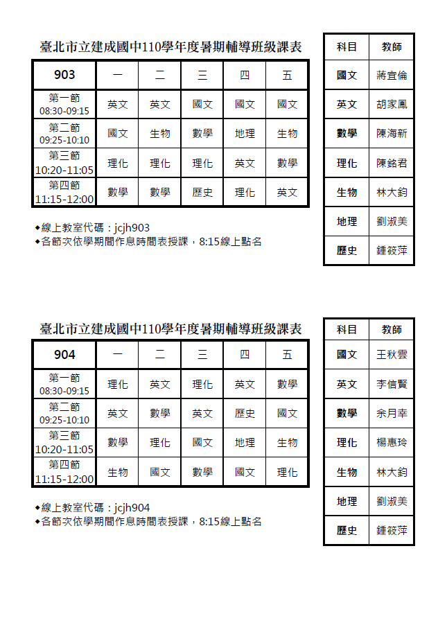
[暑輔課表]110學年度九年級暑期輔導課表

{{ $t('FEZ002') }} 教學組|

為確保線上課程順利進行,請注意下列事項:

  • 暑輔期間:7/19(一)~8/13(五)
  • 每天第一節上課前點名,請同學於8:15前進入 線上Meet教室(jcjh901-jcjh906),確認設備,課程將於8:30準時開始
  • 建議同學準備筆電或桌機連線,並請測試喇叭、麥克風、視訊鏡頭以及網路連線等正常運作。
  • 如需請假請事先依程序完成請假
  • 疫情期間,如有任何關於線上課程之問題,請來電教務處教學組 (02)2558-7042分機612
  •  期待與同學線上共學、衝刺成長



{{ $t('FEZ003') }} Invalid date

{{ $t('FEZ004') }} 2021-07-17|

{{ $t('FEZ005') }} 574|